- 地址:
- 河北省泊頭市富鎮開發區
- 傳真:
- 0317-8041117
- Q Q:
- 28505225
一、 過濾材料與原理上的區別
1、濾筒或濾袋硬質濾料呈折疊布置形成圓筒,無骨架,簡短,筒間間距大,清灰徹底,無二次污染。
2、布袋采用軟質濾料縫成濾袋,套入鋼筋焊成的骨架上(俗稱龍骨架),濾袋堅向密布,濾料種類為長聚酯纖維及其后處理材質多為單層普通工業滌綸布。
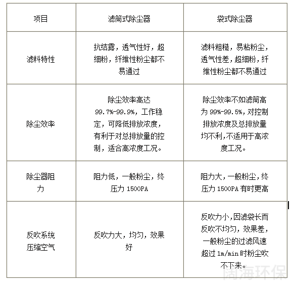
3、過濾原理表面過濾原理:濾筒除塵器粉塵不深入濾料內深層過濾原理。袋式除塵器粉塵深入濾料內,靠濾料外表面建立粉塵層維護除塵效率。
二、 主要性能比較
1、濾筒式除塵器:濾料特性





1) 濾筒式除塵器表面過濾的除塵效率遠遠高于舊式除塵器,大大減少了有害物的排放量,空氣凈化指標達到了世界先進水平,徹底改變了舊式除塵器達不到要求的落后狀態。四、 各自優缺點
1、濾筒式除塵器的優點:
三新:新濾料(防水防潮防磨防腐)、新結構(硬質濾料折疊布置,無鋼筋骨架,無濾料磨損現象)、新理論(表面過濾代替深層過濾粉塵,不再滲透與濾料內部)。使用了多年的反吹式、氣箱脈吹式,機械振打機組等落后的除塵器,早已被美國、德國、澳大利亞等國家淘汰。濾筒式除塵器正是這些舊式除塵器的換代產品,其優勢如下:
2) 濾筒式除塵器無濾料磨損現象,其本體上無可動部件,可長期使用不須維修(即使拆換濾筒也極方便)避免了舊式除塵器不斷換濾料的煩惱,省錢省時省力又無二次污染。
3) 濾筒式除塵器其體積、重量遠遠小于同規格的舊式除塵器,節省土建空間及土建負荷,節省基建投資顯著。
4) 濾筒式除塵器阻力小,耗壓縮空氣量小,無維修工作量。比各類舊式除塵器節能,節資30%以上,任何企業都不可忽視這一節能效果給企業帶來的顯著經濟效益。
2、袋式除塵器的優點:
1)它具有操作簡單,清灰連續,阻力穩定,過濾速度高,內部無運動機件,設計簡單等特點,是一種高效能的布袋除塵器。
2)除塵效率高,可捕集0.1UM以上的粉塵,使含塵氣體凈化到15mg/m3甚至以下。
3)附屬設備少,投資省,技術要求沒有電除塵器高。
4)能捕集電除塵難以回收的粉塵,并且在一定程度上能收集硝化物、硫化物等化合物。
5)對負荷變化適應性好,特別適應捕集細微而干燥的粉塵,所收的干塵便于處理和回收利用。
6)袋式除塵器收集含爆炸危險或帶有火花含塵氣體時安全性較高。
3、袋式除塵器的缺點:
1)對于不同類型的氣體,應選用相應類型的布袋 ,且需要經常更換布袋,布袋消耗量較大。
2)收集濕度高的含塵氣體時,應采取保濕措施,以免因結露而造成“糊袋”,因此布袋除塵器對氣體的濕度有一定的要求。
3)阻力較大,一般壓力損失為1000-1500PA。
4)對于高溫氣體,必須采用降溫措施。
5)接收粒徑徑大的含塵氣體時,布袋較易磨損。

上一篇:脈沖濾筒除塵器
下一篇:石灰回轉窯除塵器改造項目

